Intro
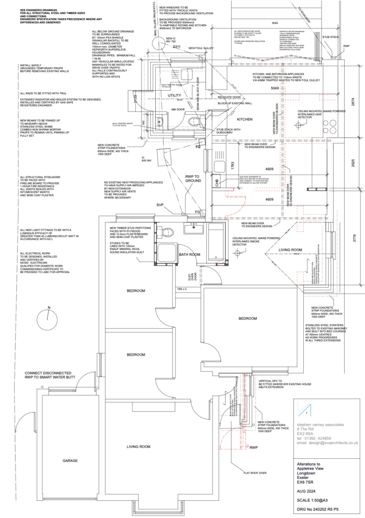
A recent project in Holcombe Burnell, near Exeter, demonstrates how a carefully considered, planning-led approach can secure permission for residential extensions in a rural Devon setting.
The Brief
The project involved the design of single storey extensions to the east and west elevations of an existing detached dwelling.
The aim was to improve internal living space while maintaining the character of the house and protecting the amenity of neighbouring properties.
The Site Context
The site is located in a rural setting within Teignbridge District, where proposals are typically assessed against both local planning policy and wider landscape considerations.
Key factors included:
- Proximity to neighbouring property
- Established residential character
- Sensitivity of rural development patterns

Planning Considerations
The application required careful assessment of:
- Relationship to the side boundary
- Potential overlooking and loss of privacy
- Scale and proportionality of extensions
- Ecological considerations, including historic evidence of bat activity
Although a window was positioned closer to the neighbouring boundary than existing, it was demonstrated that there would be no material increase in overlooking or loss of privacy.
Our Approach
The design was developed with a clear focus on planning policy compliance:
- Extensions designed to remain subordinate to the existing dwelling
- Openings carefully positioned to avoid overlooking
- Materials selected to match the existing house
- Ecological constraints reviewed at an early stage
The proposal aligned with relevant Teignbridge Local Plan policies relating to design, residential amenity and biodiversity.
Outcome
Planning permission was granted without objection.
The local authority confirmed that:
- The design and scale were appropriate
- There was no unacceptable impact on neighbouring amenity
- The proposal avoided overdevelopment
- Biodiversity considerations were adequately addressed
Key Takeaway
This project demonstrates how a straightforward, well-considered design can achieve planning permission efficiently when proposals are aligned with local policy from the outset.
If you are considering a house extension in Devon, we can advise on the likelihood of planning approval before you commit to design costs.
Are You Considering an Extension and Refurbishment?
If you are considering an extension and/or refurbishment in Devon, we can advise on planning strategy before you commit to design costs.
